Как обновление Fusaka вписывается в долгосрочную стратегию Ethereum
Что такое Fusaka?
3 декабря 2025 года Ethereum активирует обновление Fusaka на основной сети, это второе большое обновление года после Pectra в мае.
Роллапы теперь обрабатывают основную часть транзакций и доходов от комиссий Ethereum, однако они по-прежнему ограничены количеством данных, которые могут отправлять обратно на уровень 1 и стоимостью этих данных.
Fusaka призвано снять это ограничение. Его основная функция, PeerDAS (peer data availability sampling), позволяет верификаторам проверять данные роллапов, не загружая их полностью, что сокращает требования к ширине канала и хранилищу, открывая возможности для более высокой пропускной способности данных.
Дополнительно, параметры только для блобов (BPO), новые лимиты по газу и размеру блоков, а также изменения в сроках хранения подготавливают сеть к постепенному увеличению емкости вместо однократных скачков.
В этой статье мы разберем, какие изменения вносятся Fusaka, как оно вписывается в дорожную карту Surge, Verge и Purge, и что это может означать для пользователей, роллапов и широкой экосистемы Ethereum в ближайшие годы.
Знали ли вы? Название Fusaka происходит от слияния кодовых имен внутренних обновлений Osaka (Уровень Исполнения) и Fulu (Уровень Согласования), образовавших “Fusaka.”
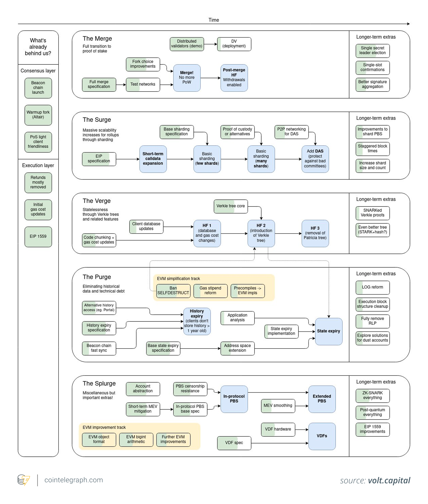
От Merge к Fusaka: Дорожная карта
Чтобы увидеть, где находится Fusaka, необходимо взглянуть на общую картину.
- Merge (2022) перевел Ethereum с proof-of-work на proof-of-stake, что сократило энергозатраты примерно на 99,9%.
- Shapella (2023) позволил вывод стейкингового Ethereum (ETH), преобразовав систему одностороннего стейкинга в ликвидную и привлек больше валидаторов.
- Dencun (март 2024 года) ввел Ethereum Improvement Proposal (EIP) 4844 «блобов», недорогую, временную линию данных для роллапов, также известную как протоданкшардинг.
- Pectra (май 2025 года) добавил функции абстракции учетной записи EIP-7702 и обновил параметры стейкинга, такие как ограничение в 2,048 ETH для валидатора.
Эти обновления соответствуют сокращенной дорожной карте Виталика Бутерина: Merge, Surge, Verge, Purge и Splurge. Surge направлен на масштабирование Ethereum через роллапы и улучшение доступности данных, в то время как Verge и Purge сосредоточены на более лёгких клиентах и сокращении старой истории.

Fusaka - первое обновление, которое задействует все эти рычаги одновременно. Оно масштабирует данные для роллапов в рамках Surge и сосредотачивается на сроках хранения и лёгкости синхронизации в рамках Verge и Purge. Также оно ставит ясную цель для модульной стеки Ethereum, направленной на более чем 100,000 транзакций в секунду (TPS), если суммировать пропускную способность второго уровня поверх L1.
PeerDAS, блобы и увеличение блоков
Основное изменение масштабирования Fusaka - EIP-7594, PeerDAS.
Вместо того чтобы каждый полный узел скачивал целые блобы данных роллапов, PeerDAS разбивает их на более мелкие части и использует выборочный и исправительный код, чтобы верификаторы забирали только случайные куски. Если достаточно кусков доступно, сеть может быть уверена, что все данные существуют.
Это снижает затраты на пропускную способность и хранение данных для каждого узла, что создает предпосылки для увеличения емкости блобов в 8 раз с течением времени без принуждения домашних стейкеров переходить на оборудование дата-центров.
Для гибкости EIP-7892 вводит форки только для параметров блобов (BPO), небольшие жёсткие форки, которые изменяют только три параметра, связанные с блобами: цель, максимум и фактор корректировки базовой платы.
После Fusaka Ethereum сможет увеличивать емкость блобов более небольшими и частыми шагами, чем ждать лет для одного большого форка.
На уровне исполнения Fusaka обновляет газ и размеры блоков:
- Эффективная цель по газу за блок повышается с сегодняшних 45 миллионов до значительно более высоких потолков. EIP-7825 ограничивает количество газа, которое одна транзакция может использовать, а EIP-7934 добавляет ограничение по размеру блока в 10 МБ, чтобы снизить риск отказа в обслуживании.
- EIP-7823 и EIP-7883 корректируют и ограничивают преударацию MODEXP, чтобы тяжелый криптографический вызов не мог задержать весь блок.
Простыми словами, Fusaka дает Ethereum больше пространства для данных роллапов и сложных транзакций, добавляя при этом предохранители, чтобы блоки оставались проверяемыми для обычных узлов.
Знали ли вы? Блобы - это временные пакеты данных, размещаемые роллапами на Ethereum. Они дешевле вызовов данных и автоматически удаляются примерно через 18 дней, чтобы не перегружать сеть.
Пользовательский опыт, безопасность и инструменты разработчика
Не все в Fusaka связано с объемом. Несколько EIP сосредоточены на пользовательском опыте, безопасности и удобстве разработчика.
EIP-7917 (детерминированный планировщик предложений) делает расписание предложения на следующий эпок полностью детерминированным и доступным на блокчейне через корень маяка. Это важно для основанных на роллапах систем и схем предварительного подтверждения, которые нуждаются в знании, какой верификатор предложит блок, чтобы предложить быстрые и надежные мягкие гарантии финальности.
На стороне пользовательского опыта (UX) EIP-7951 добавляет преударацию secp256r1, давая Ethereum нативную поддержку для подписей P-256, используемых Secure Enclave от Apple, Android Keystore, Fast Identity Online 2 (FIDO2) и ключами WebAuthn. Это позволяет кошелькам полагаться на биометрические данные устройства и пассключи, а не начальные фразы, приближая уровень 1 к популярным финансовым процессам входа.
Разработчики получают EIP-7939, операцию по подсчету ведущих нулей, которая считает ведущие нули в 256-битном слове. Это упрощает и удешевляет работу с битовым уровнем, арифметикой больших чисел и некоторыми цепями нулевого знания.
Наконец, EIP-7642 расширяет работы по срокам хранения Ethereum, позволяя клиентам удалять больше пред-Merge данных и данных старше, рекламируя какие диапазоны они обслуживают. Это может сэкономить сотни гигабайтов на узел и существенно ускорить синхронизацию для новых валидаторов.
Кто получит выгоду: L2, валидаторы и держатели ETH
Для экосистем L2 история проста. PeerDAS и форки BPO делают данные дешевле и более доступными.
Аналитики оценивают, что Fusaka вкупе с первым форком BPO может снизить сборы за данные L2 на 40%-60% со временем, особенно для высокопроизводительных случаев использования, таких как DeFi, игры и социальные приложения. Более дешевые блобы означают больше пространства для экспериментов и, возможно, новый виток конкуренции между роллапами по цене и пользовательскому опыту.
Для операторов узлов и валидаторов Fusaka снижает некоторые нагрузки и добавляет другие. Отбор проб и сроки хранения сокращают количество данных, которые узлам нужно скачивать и сохранять, что сильно упрощает синхронизацию новых узлов до последнего блока.
Однако по мере увеличения количества блобов в форках BPO более хорошо оснащенные верификаторы и провайдеры инфраструктуры будут нести больше нагрузки по загрузке, что может косвенно сдвигать сеть в сторону крупных операторов, если клиентские имплементации и рекомендации не будут предусмотрительны.
Учреждения и провайдеры стейкинга склонны рассматривать Fusaka как стратегический инструмент, а не одноразовое ускорение. Более предсказуемая пропускная способность данных, безопасные лимиты газов и размеров блоков и более чистое управление историей делают крупные операции валидации проще в планировании.
Для держателей ETH влияние очевидно. Основной уровень Ethereum настраивается как высокоемкий механизм обработки и передачи данных для L2, с минимальными комиссиями и ценообразованием на блобы, корректируемыми так, чтобы больше активности оседало на Ethereum, что может влиять на рыночные комиссии и награды валидатора в зависимости от спроса.
Однако есть издержки. Протокол становится более сложным, а более акцентированное внимание на монетизации может вызвать критику, если обычные пользователи не почувствуют явных улучшений в стоимости и опыте.
Знали ли вы?Во время заключительного координационного вызова для Fusaka слот активации был установлен на слот 13,164,544, ожидаемый около 21:49 UTC 3 декабря, для основной сети.
После Fusaka: Glamsterdam и дорога к 100,000 TPS
Следующее обновление под названием Glamsterdam ожидается в 2026 году и уже имеет два важных направления: распределение предложений и сборщиков (ePBS) и списки доступа на уровне блоков (BALs).
- ePBS стремится укрепить цепочку поставок максимально извлекаемой стоимости (MEV) путем разделения построения блочного и предложения на уровне протокола, а не полагаться только на внешние ретрансляторы.
- BALs нацелены на более эффективное исполнение и лучшее управление доступом к состоянию, включая будущие увеличения емкости блобов.
PeerDAS и форки BPO продвигают Surge вперед. Расширения сроков хранения и изменения P2P поддерживают темы Verge и Purge. Обновления пользовательского опыта, такие как предварительное предложение и поддержка P-256, делают предварительные подтверждения и кошельки на основе ключей доступа реализуемыми в масштабе.
Если Ethereum выполнит этот план, Fusaka будет вспоминаться менее как отдельное событие и более как поворотный момент. Это отметит момент, когда дорожная карта превратилась в связную и ориентированную на ценности программу масштабирования. Она нацелена на поддержку модульной стеки с пропускной способностью в 100,000 TPS, не покидая децентрализации, которая сделала сеть ценной в первую очередь.